Content Type: Educational/Technical Reference
Industry: Mining & Aggregate Processing
Mineral processing, also known as ore beneficiation, is a fundamental industrial process that separates valuable minerals from gangue (waste material) in mined ore. This process is essential for producing construction aggregates, metal concentrates, and industrial minerals used across global infrastructure and manufacturing sectors.
This technical guide provides an overview of mineral processing methods, equipment, and applications based on established industry practices and publicly available technical information.

Mineral processing refers to the series of operations that separate valuable minerals from gangue through physical and chemical methods. The primary objective is to increase the concentration of valuable minerals while removing impurities.
Reference: Standard industry definitions from mining engineering textbooks
Classification: Sorting materials by size, density, or other physical properties
Separation: Removing gangue and concentrating valuable minerals
Dewatering: Reducing moisture content for handling and transport
Technical Principle:
Gravity separation exploits density differences between minerals. When subjected to gravitational forces in water or air media, particles settle at different rates based on their specific gravity.
Equipment Types:
Jigs: Utilize pulsating water flow for particle separation
Spiral Concentrators: Inclined spiral channels separate by density
Shaking Tables: Oscillating surfaces separate fine particles
Hydrocyclones: Centrifugal force separates by size and density
Typical Applications:
Sand and gravel classification
Heavy mineral recovery from beach sands
Coal cleaning
Iron ore beneficiation
Technical Considerations:
Effective for particles with significant density differences
Generally operates at lower costs compared to chemical methods
No chemical reagents required
Particle size affects separation efficiency
Technical Principle:
Magnetic separation separates minerals based on magnetic susceptibility. Magnetic minerals are attracted to magnetic fields while non-magnetic minerals remain unaffected.
Equipment Types:
Low-Intensity Magnetic Separators (LIMS): For ferromagnetic materials (iron, magnetite)
High-Intensity Magnetic Separators (HIMS): For paramagnetic minerals
High-Gradient Magnetic Separators (HGMS): For weakly magnetic fine particles
Eddy Current Separators: For non-ferrous metal recovery from waste streams
Typical Applications:
Iron removal from industrial minerals
Magnetite and hematite concentration
Silica sand purification
Recycling applications (metal recovery)
Technical Considerations:
Magnetic field strength must match mineral properties
Particle size and liberation affect recovery rates
Dry and wet separation options available
Regular maintenance required for optimal performance
Technical Principle:
Flotation separates minerals based on surface chemistry differences. Air bubbles introduced into mineral slurry attach to hydrophobic (water-repelling) particles, which rise to the surface as froth, while hydrophilic (water-attracting) particles remain in the slurry.
Process Steps:
Grinding: Ore ground to liberate individual minerals
Conditioning: Reagents added to modify surface properties
Aeration: Air bubbles introduced into conditioned slurry
Collection: Hydrophobic minerals attach to bubbles
Separation: Froth skimmed from surface
Equipment Types:
Mechanical flotation cells
Column flotation cells
Jameson cells
Froth handling systems
Typical Applications:
Sulfide ore concentration (copper, lead, zinc)
Silica sand purification for glass production
Phosphate and potash processing
Coal cleaning
Technical Considerations:
Requires chemical reagents (collectors, frothers, modifiers)
pH control critical for optimal performance
Higher operating costs than gravity methods
Environmental management required for reagent handling
Technical Principle:
Crushing reduces ore size through mechanical force, while screening separates particles by size. These are fundamental first steps in most mineral processing operations.
Crushing Stages:
Primary Crushing:
Jaw crushers or gyratory crushers
Feed size: Up to 1.5 meters
Product size: 150-200mm
Reduction ratio: Typically 4:1 to 6:1
Secondary Crushing:
Cone crushers or impact crushers
Feed size: 150-200mm
Product size: 40-100mm
Reduction ratio: Typically 6:1 to 8:1
Tertiary/Quaternary Crushing:
Vertical shaft impactors (VSI) or fine cone crushers
Feed size: 40-100mm
Product size: 0-20mm (aggregate specifications)
Produces cubical particle shapes
Screening Equipment:
Vibrating screens (horizontal or inclined)
Trommel screens (rotating drum design)
High-frequency screens (fine separations)
Banana screens (high-capacity applications)
Technical Considerations:
Closed-circuit crushing improves efficiency
Screen mesh size determines product gradation
Wear rates depend on material abrasiveness
Proper feed distribution critical for performance
Technical Principle:
Washing removes clay, silt, and other contaminants from aggregates. Classification separates particles by size in water or air media.
Washing Methods:
Log Washers: Aggressive scrubbing for clay-bound materials
Sand Screws: Combined washing and dewatering
Bucket Wheel Washers: Gentle washing for delicate materials
Attrition Scrubbers: High-energy scrubbing for stubborn contaminants
Classification Methods:
Hydrocyclones (centrifugal classification)
Spiral classifiers (mechanical classification)
Air classifiers (dry classification)
Elutriation columns (precision classification)
Quality Standards (Reference):
ASTM C33 (Concrete Aggregates - USA)
EN 12620 (European Standard)
GB/T 14684 (Chinese Standard)
Typical clay content requirement: <1% for high-grade concrete
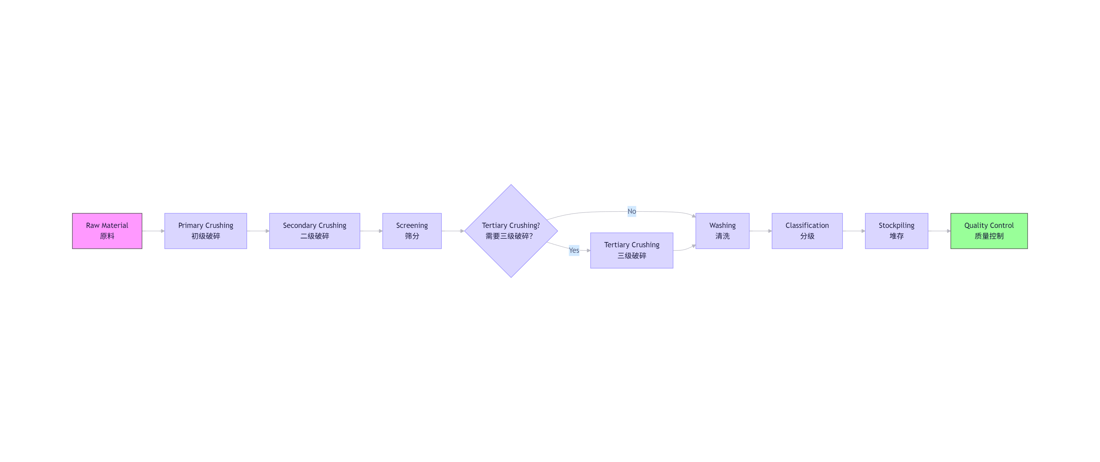
Standard Process Configuration
Raw Material → Primary Crushing → Secondary Crushing → Screening
↓
Tertiary Crushing (if required)
↓
Washing → Classification
↓
Stockpiling → Quality Control
Parameter | Measurement Method | Typical Requirement |
|---|---|---|
Gradation | Sieve analysis | Per project specification |
Particle Shape | Visual/automated analysis | Cubical preferred for concrete |
Clay Content | Wash test | <1% for high-grade applications |
Abrasion Resistance | Los Angeles test | Per local standards |
Durability | Freeze-thaw testing | Per climate requirements |
Type | Best Application | Typical Capacity Range* | Reduction Ratio |
|---|---|---|---|
Jaw Crusher | Primary crushing, hard rock | 50-1500 TPH | 4:1 to 6:1 |
Cone Crusher | Secondary/tertiary, abrasive materials | 100-2000 TPH | 6:1 to 8:1 |
Impact Crusher | Secondary, soft-medium materials | 100-1500 TPH | 10:1 to 20:1 |
*Note: Capacity ranges are industry reference values. Actual performance depends on material characteristics and operating conditions.
Type | Application | Key Features |
|---|---|---|
Vibrating Screen | General sizing | Multiple deck options, various mesh sizes |
Trommel Screen | Wet/sticky materials | Self-cleaning, lower maintenance |
High-Frequency Screen | Fine separations | Enhanced separation efficiency |
Type | Separation Principle | Typical Use |
|---|---|---|
Magnetic Separator | Magnetic susceptibility | Iron removal, magnetic mineral concentration |
Gravity Separator | Density difference | Heavy mineral recovery, sand classification |
Flotation Cell | Surface chemistry | Sulfide ores, fine particle separation |
Challenge: Crushing and screening equipment experience wear from abrasive materials.
Technical Factors Affecting Wear:
Material hardness (Mohs scale)
Material abrasiveness
Operating hours
Maintenance practices
Wear material selection (manganese steel, chrome carbide, ceramic)
Industry Practices:
Preventive maintenance scheduling
Wear monitoring systems
Spare parts inventory management
Operator training on proper operation
Challenge: Wet processing requires water management and wastewater treatment.
Technical Considerations:
Water consumption rates vary by process type
Closed-loop systems reduce fresh water requirements
Thickening and filtration for water recovery
Compliance with local environmental regulations
Dry processing alternatives where feasible
Challenge: Comminution (crushing and grinding) is energy-intensive.
Industry Data:
Comminution can represent significant portion of mining energy consumption*
Energy efficiency varies by equipment type and circuit design
*Reference: General industry estimates from mining engineering literature
Efficiency Improvement Approaches:
Optimized circuit design
Energy-efficient motors and drives
Variable frequency drives (VFDs)
Real-time energy monitoring
Process automation and control
Challenge: Maintaining consistent product quality despite feed variations.
Technical Approaches:
Automated control systems
Online particle size analyzers
Regular sampling and testing protocols
Equipment adjustment based on feed characteristics
Quality management systems (ISO 9001)
Note: The following scenarios represent common industry applications based on published technical literature. Specific project outcomes depend on material characteristics, equipment selection, and operating conditions.
Typical Product Specifications:
SiO2 content: 99%+ (varies by application)
Iron content: <0.01% for premium applications
Particle size: Per customer specification
Common Processing Steps:
Primary and secondary crushing
Washing and scrubbing
Magnetic separation (iron removal)
Classification (size separation)
Optional flotation (ultra-high purity)
Technical Notes:
Feed material quality determines processing complexity
Multiple stages may be required for high-purity applications
Regular quality testing recommended
Typical Product Specifications:
Compliance with local construction standards (ASTM, EN, GB, etc.)
Consistent gradation for intended application
Low clay and silt content
Common Processing Steps:
Primary crushing of quarry material
Secondary and tertiary crushing
Screening to product sizes
Washing (if required)
Stockpiling by specification
Technical Notes:
Multiple product sizes typically produced simultaneously
Equipment selection based on feed material and desired products
Quality testing ensures specification compliance
Q1: What is the difference between mining and mineral processing?
A: Mining involves extracting ore from the earth through drilling, blasting, and excavation. Mineral processing (beneficiation) occurs after mining and focuses on upgrading ore quality through physical and chemical separation methods.
Q2: What factors affect mineral processing efficiency?
A: Key factors include:
Ore characteristics (hardness, liberation size, mineral composition)
Equipment selection and configuration
Operating parameters (feed rate, water addition, etc.)
Maintenance practices
Process control systems
Q3: Can mineral processing be done without water?
A: Dry processing is possible for certain applications. Dry crushing, screening, and air classification can replace wet methods in some cases. However, some separation techniques (flotation, washing) require water. Water availability and environmental regulations often influence this decision.
Q4: What are the main environmental considerations in mineral processing?
A: Key environmental factors include:
Water consumption and wastewater management
Energy usage and emissions
Dust and noise control
Tailings management
Land rehabilitation
Modern facilities implement water recycling, dust suppression, and tailings management systems to minimize environmental impact.
Q5: How is equipment selected for a mineral processing application?
A: Equipment selection considers:
Feed material characteristics (hardness, abrasiveness, size)
Required capacity
Desired product specifications
Available infrastructure (power, water, space)
Budget constraints
Local regulations
Technical consultation with equipment suppliers and process engineers is standard practice for optimal selection.
Mineral processing is a well-established industrial field that transforms raw mined materials into usable products through systematic application of physical and chemical separation methods. The core principles of gravity separation, magnetic separation, flotation, crushing, and washing remain fundamental to operations worldwide.
Understanding these technical fundamentals supports informed decision-making for equipment selection, process design, and operational optimization in mining and aggregate production.
Industry Standards:
ASTM International - Aggregate Testing Standards
ISO 9001:2015 - Quality Management Systems
Local mining and environmental regulations
Technical Literature:
Society of Mining Engineers (SME) publications
International Journal of Mineral Processing
Mining engineering textbooks and reference materials
Educational Resources:
Accredited mining engineering programs
Industry association training materials
Technical conferences and publications